2021年湖南怀化市自考大专需要什么条件?
2021年自考备考正如火如荼地进行中。根据考生的需要,自考365整理了2021年湖南怀化市自考大专的条件与要求,具体内容如下:
一、2021年湖南怀化市自考大专报考条件
凡属中华人民共和国公民,不受性别、年龄、民族、种族、宗教信仰、财产状况和已受教育程度的限制,均可报考未加限制条件的专业 。对公安管理等有特殊要求的专业(前置学历及报考条件均按专业计划要求),考生必须按相关规定报考。报考本科专业的考生入籍时需提交《教育部学历证书电子注册备案表》(至少半年验证有效期)或《中国高等教育学历认证报告》;
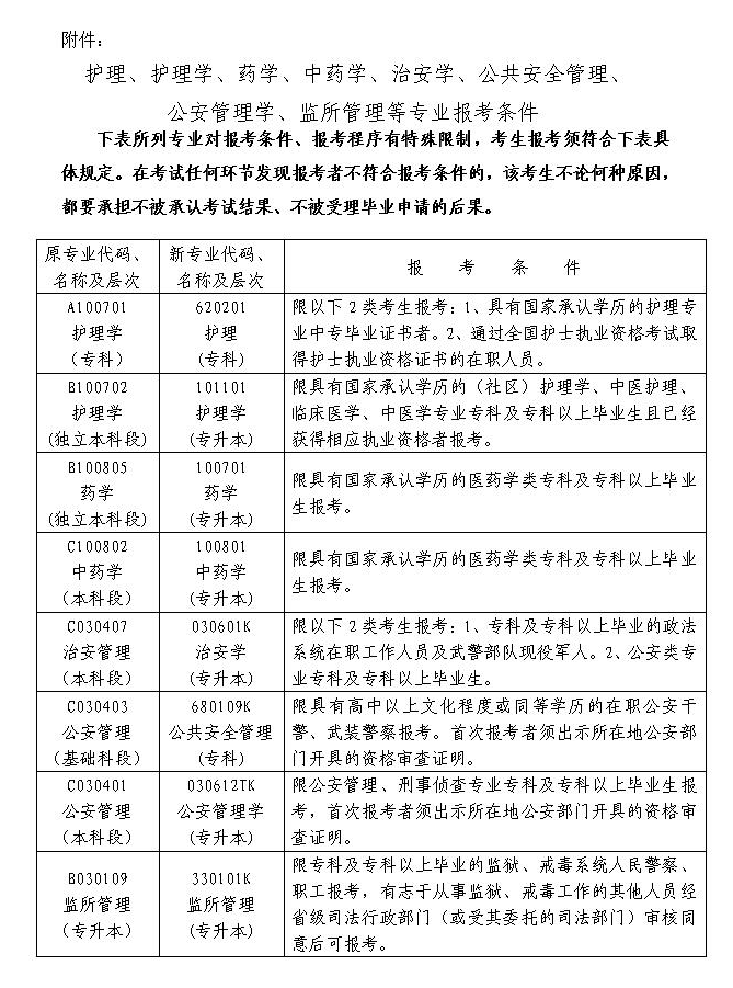
二、2021年湖南怀化市自考护理学等专业报考条件
报考护理、护理学、药学、中药学、治安学、公共安全管理、公安管理学、监所管理等有前置条件的专业的考生入籍时需要提交相关证件证明等材料。具体报考条件如下:
相关推荐: 2021年全国各省市自学考试安排汇总
编辑推荐
- 热门课程
- 报名咨询
- 历年试题
- 备考资料



