2024年10月广东自考怎么报名啊
2024年10月广东自考报名时间
广东2024年10月自学考试报名时间已经公布。新生预报名时间为8月27日10:00至8月30日12:00;正式报名时间为8月27日10:00至8月30日17:00。考生报考时间为9月3日14:00至9月6日17:00;缴费时间为9月4日10:00至9月7日17:00。有意参加考试的考生需留意这些时间节点,以免错过报名。
广东自考报名条件及入口
广东自考报名条件相对宽松,凡在广东居住和工作的中华人民共和国公民,不受性别、年龄、民族、种族和已受教育程度的限制,均可参加。港澳和台湾同胞、海外侨胞及外籍人士也可按规定参加。报名入口为广东省自学考试管理系统(网址:https://www.eeagd.edu.cn/selfec/)。考生需通过该系统完成预报名、正式报名及报考等手续。
广东自考报名流程
广东自考新生报考流程↓↓↓
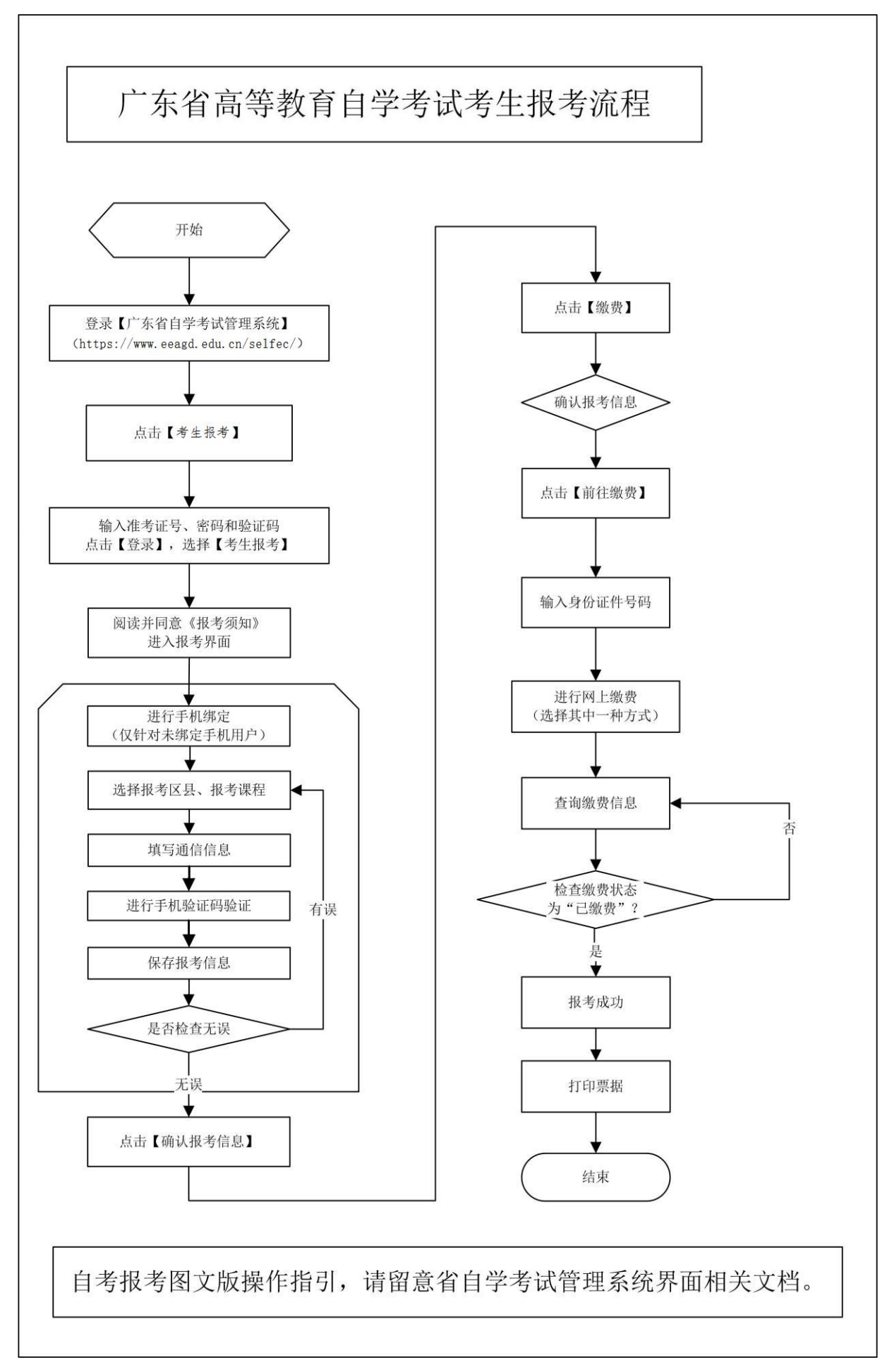
广东自考在籍考生报考流程↓↓↓
常见问题
广东自考报名后如何确认报名成功?
答:考生完成报名流程后,可通过广东省自学考试管理系统查询个人报名状态,确认报名是否成功。
广东自考报名后能否修改报考科目?
答:一旦完成报考并缴费,一般情况下不能修改报考科目。考生在报考时需仔细核对信息,如有特殊情况需修改,应及时联系当地自学考试办公室咨询解决办法。
广东自考报名后如何备考?
答:考生在完成报名后,应制定合理的复习计划,充分利用官方教材和辅导资料进行备考。同时,可以参加线上或线下的辅导班,加强知识点的理解和记忆。考前注意调整心态,保持良好的作息习惯,以最佳状态迎接考试。
- 热门课程
- 报名咨询
- 历年试题
- 备考资料





